品种核定轨制(尺度)变化给种企成长带来的
发布时间:
2025-03-13 13:46
正在国度层面,我国三次修订《次要农做物品种核定法子》,开通了绿色通道、结合体等自从试验渠道,进一步优化了品种核定工做法式。制定发布国度核定品种统一适宜生态区文本,启动实施省际间引种存案工做。优化各渠道试验核定品种编号法则,进一步加强了各渠道核定品种标识办理。制定《国度次要农做物品种试验办理法子》,进一步强化品种核定试验全流程规范化办理。


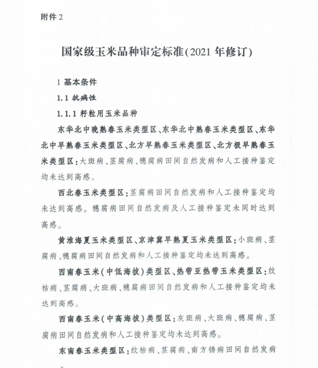
水稻、玉米核定尺度,参照《国度级稻、玉米品种核定尺度(2021年修订)》,取2017版比拟次要有以下三方面修订!


品种核定是品种入市“通行证”,也是国度实施品种办理主要一环。近年来,我国品种核定轨制、尺度上有哪些立异?

农做物新品种核定区域试验,简称区域试验、区试、核定试验,是品种核定的根本,是指通过同一规范的要求进行试验,对新育成的品种的丰登性、顺应性、抗逆性和质量进行全面的判定,按照品种正在区域试验中的表示,连系抗逆性判定和质量成果,对品种进行分析评价,是评价品种的科学根据,也是品种核定推广及科学结构的主要根据。
省级层面,、辽宁、天津、江苏、广东、广西、海南、四川、云南、、新疆等省区市连续制定出台了核定工做流程、品种试验办理等方面的规范化文件,、浙江、湖北、湖南、沉庆、贵州、山西等省区市明白细化引种存案规范性要求、部门省份还同一组织开展引种顺应性试验,确保了引种品种出产平安2016年以来,部省两级核定市场化导向,持续鞭策着品种试验核定。
特殊类型或特殊用处品种核定尺度,申请者可按照市场现实需求,提出品种核定尺度,报国度农做物品种核定委员会存案,并自行开展响应做物品种试验。
品种核定不是搞一般性科研判定,而是要推出满脚出产现实需求的新品种,必需推得开、种得好,遭到农人欢送、市场承认,需要对品种的产量、质量、抗性等优秀性状进行审核把关,要凸起和紧紧环绕稳产保供的计谋性需求、当前出产的紧迫性需乞降将来成长的前瞻性需求,进一步强劣势、补短板、破难题,加速培育高油高产大豆、耐密抗倒玉米、优良食味水稻、高质量棉花新品种,核定推出适宜机收的玉米、棉花和再生稻新品种,指导培育耐热抗寒、节水抗旱、抗病抗虫的新品种,满脚粮食出产和主要农产物供给需要。
大豆核定尺度,参照《国度级大豆品种核定尺度(2023年修订)》,小麦、棉花核定尺度,参照《次要农做物品种核定尺度(2017年修订版)》。
2013-2021年国度级品种核定数量快速增加,特别是自2016年新修订的种子法实施后,品种试验渠道拓宽,绿色通道、结合体试验品种进入国度水稻核定法式,添加了品种核定数量;因2021年修订了水稻、提高了产量、质量、2021-2023年品种核定数量得以逆转呈现较着下降,优良绿色品种比例稳步添加。2024年通过核定数量为888个。
自1981年第一届国度农做物品种核定委员会成立,品种核定轨制逐步完美,构成了以品种核定为根本的市场准入轨制、以动物新品种权为根本的产权轨制,逐步完美了我国农功课律例系统。
关键词:
推荐新闻